Herramientas de usuario

Herramientas del sitio


ai:data_analysis

Análisis de datos

Nociones básicas

Conceptos

  • Atributos, ver variables.
  • Resultado dicotómico, dos posibilidades.
  • Variables también denominadas atributos.

Medidas

Dispersión

El grado de distanciamiento de un conjunto de valores respecto a su valor medio.

  • En una distribución la medida de dispersión es la desviación típica o standard, σ. También suele usarse la varianza (la desviación típica al cuadrado), σ² , no se tiene en cuenta el signo y, a la vez, se acentúan las diferencias.

Entropía

Es la medida de desorden o incertidumbre.

Inercia

Medida de homogeneidad (o parecido) entre puntos en una nube de puntos. A menor inercia, menor varianza. A más inercia, más información esparcida y puntos más separados.

Lift

Es la medida de rendimiento de un modelo a la hora de predecir o clasificar casos.
Por ejemplo imaginemos que en una población se ha calculado una predicción de respuesta del 5% (esto es que para un valor X se tiene una predicción del 5%), pero en un modelo concreto se ha identificado un subconjunto con una predicción de respuesta del 20%. Ese subconjunto tendría un lift de 4.0 ({20%}/{5%}).

Variables

Tipos de variables

  • Numéricas: Corresponden a valores que pueden ser expresados por números, ya sean estos enteros, reales, naturales… Son ordenables (número de hijos, edad…). Podríamos denominarlas cuantitativas y a la vez discretas (cuando toman valores enteros) o continuas (cuando son intervalos).
  • Categóricas: No tienen un orden concreto y corresponden a categorías concretas y limitadas (color, actividad en gimnasio, signo del zodiaco…). Una subcategoría de estas serían las binarias que sólo pueden tomar dos valores.
  • Intervalos: Son agrupaciones de valores numéricos (edad que podria ir de 0 a 12 años, de 13 a 18 años…). También podríamos llamarlas cuantitativas continuas.

Relación entre variables

Si dos variables están muy relacionadas podríamos decir, poniendo por ejemplo el estado civil y los compañeros de vivienda, cuantos solteros viven con los padres, cuantos casados…

Covarianza

Indica qué relación hay entre dos variables:

  • Si Sxy > 0 hay dependencia directa (positiva), es decir, a grandes valores de x corresponden grandes valores de y.
  • Si Sxy = 0 se interpreta como la no existencia de una relación lineal entre las dos variables estudiadas.
  • Si Sxy < 0 hay dependencia inversa o negativa, es decir, a grandes valores de x corresponden pequeños valores de y.

Relación lineal entre variables cuantitativas

Para medir la intensidad o grado de dependencia entre dos variables aleatorias cuantitativas (X e Y) calcularemos el coeficiente de correlación (calcula la relación lineal entre ellas).

Relación entre variables categóricas y numéricas

Utilizaremos la fórmula de la χ² (y si son numéricas las convertiremos a estas).

Relación de variables continuas

A partir del test de la F de Fisher.

Dependencia entre variables

Dependencia entre variables continuas

Buscaremos el p-valor a partir de la t de Student.

Representación en distintos espacios

Un espacio es un método de representación de datos; existen los siguientes espacios:

  • Espacio euclídeo: Trabaja a partir de planos y no de rectas. Mientras que los demás pueden ser tratados como si estuviesen dentro de una esfera el euclídeo equivale a trabajar en un plano de n-dimensiones.
  • Espacio vectorial: Los elementos de este espacio son vectores desde un punto a otro.
  • Espacio factorial: Los elementos son denominados factores y consiste en la representación de una simplificación de variables más complejas sobre un espacio de menos dimensiones para poder interpretar relaciones (similitudes…) entre ellas.

PCA

También denominado ACP (análisis de componentes principales).

MCA

También denominado ACM (análisis de componentes multiples).

Estadística Bayesiana

Es una forma alternativa de calcular probabilidades.

Estadística clásica

La estadística clásica también es llamada frecuentista debido a que necesita de un gran número de experimentos. En cambio la estadística bayesiana permite interpretar la probabilidad de un hecho a partir de unos grados de ignorancia; formando reglas sin tener que realizar un gran número de pruebas y con un grado de confianza. Además la estadística clásica no es útil en situaciones donde la prueba no puede ser repetida (p.ej. el cálculo de la probabilidad del tiempo mañana…), se expresa en términos del estilo “en 8 de 10 casos donde hemos observado X condiciones esperamos Y”.

P(A|B) nos dice la probabilidad de A asumiendo que B es cierta y se calcula:
P(A|B) = {P(A inter B)} / {P(B)}
P(A∩B) es la probabilidad conjunta (joint probability) de encontrar A y B.
Un ejemplo: sabemos que el 10% de los hombres son daltónicos y que menos de el 1% de las mujeres son daltónicas, por lo que tenemos lo siguiente:

  • P(daltónico|hombre) = 0.1
  • P(daltónico|mujer) = 0.01

Si aleatóriamente escogemos una persona en la calle, cual es la probabilidad de que dicha persona sea daltónica y hombre? (ya necesitamos la probabilidad conjunta) Tenemos que la probabilidad de que sea hombre es el 50%, de que sea daltónico y hombre el 10% si dicha persona es realmente hombre por lo que la probabilidad sería del 5% (0.5 * 0.1 = 0.05).

Bayes

Partiendo del teorema de Bayes que es:
P(A|B) = {P(B|A)P(A)} / {P(B)}
Si queremos determinar un parámetro a través de un experimento con Bayes miraríamos:

  1. B: Ocurrencia del experimento en las observaciones.
  2. A: El parámetro cogiendo el valor x.

Podríamos mirarlo sin denominador, este, al fin y al cabo, es una constante y no depende del parámetro que deseamos determinar:

P(param|data) = P(data|param)P(param)

  • P(data|param) es denominada la función likelyhood. Esta enlaza el parámetro con la probabilidad de obtener un dato específico. Representaría el modelo ya que dice qué dato podemos esperar tras observar un valor específico para el parámetro.
  • P(param|data) es la probabilidad posterior, la de encontrar un valor concreto para el parámetro dando los datos. Es una medida de nuestra creencia\certeza con respecto a la salida.
  • P(param) es la probabilidad previa o prior, es la creencia previa al experimento de encontrar ese valor concreto para el parámetro. Es subjetiva y mientras mayor sea la cantidad de datos su influencia será más pequeña.

Un ejemplo...

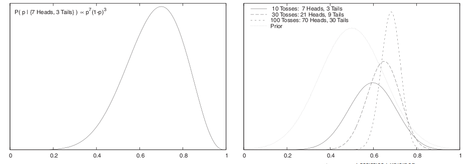
Un experimento sería lanzar una moneda 10 veces. Imaginemos que obtenemos 7 caras (H) y 3 cruces (T): THHHHTTHHH
Queremos saber si la moneda es fiable o no. Para ello debemos calcular la probabilidad (p) de H (por ejemplo) el cual sería el parámetro. Si la moneda es fiable p sería 1/2. Neceistamos una likelyhood que podría ser:

  • P(H|p) = p → Probabilidad de sacar una H.
  • P(T|p) = 1-p → Probabilidad de sacar una T.

Escogeremos nuestra probabilidad preivia como P(p) = 1 para toda p.
En este problema el número de T y de H es lo importante, no el orden de estas por lo que no necesitamos calcular combinaciones ni permutaciones.
Tenemos pues que… P(p|{7H3T}) = p⁷·(1-3)³ = P(H)·P(H)·P(H)·P(H)·P(H)·P(H)·P(H)·P(1-p(T))·P(1-p(T))·P(1-p(T)). Ahora podemos ver que el valor más probable está cerca del 0.7 y que, a medida que el número de intentos aumenta este valor es más “seguro”:

Si hay pocos valores el likelyhood hace que la distribución sea más plana y probabilidad posterior es influida por la anterior. En cambio, si hay muchos valores el likelyhood coge fuerza y cada vez se acorta más el rango de p.

Estadística bayesiana como modelo

El resultado de realizar el test con Bayes es una distribución de por sí, es decir, una hipótesis. Como tal podemos construir un intervalo de confianza para p. La estadística bayesiana trata fácilmente con datos inexistentes (missing data), tatos en el tiempo, data sets hetereogeneos… Porque es una distribución, y como tal puede ser utilizada como input para un nuevo modelo jerárquico.

ai/data_analysis.txt · Última modificación: 2020/05/09 09:25 (editor externo)